Infra Red Extender Mark 4
Description:
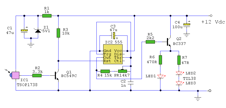
An Infra Red wired Repeater circuit to control appliances from a remote location.
Parts List:
R1: 1k Resistor (1)
R2: 3.3k Resistor (1)
R3: 10k Resistor (1)
R4: 15k Resistor (1)
R5: 2k2 Resistor (1)
R6: 470R Resistor (1)
R7: 47R Resistor (1) 0.5 Watt
PR1: 4.7k Preset (1)
C1,C3: 47u Elect(2)
C2: 1n Polyester 5% or better (1)
C4: 100u Elect(1)
Z1: 5V1 Zener (1)
Q1: BC549C or BC109C or 2N2222 (1)
Q2: BC337 or BC549 or ZTX450 (1)
IC1 : TSOP1738
IC2: 555 or 7555 (1)
LED1 5mm RED (1)
LED2,3 IR diode TIL38 or similar (2)
Alternatives to IC1 :
Everlight IR receiver module ELIRM 8621
Harrison electronics IR1
Vishay TSOP 1838
Radio Shack 276-0137
Sony SBX 1620-12
Sharp GP1U271R 
Circuit Notes
The signal emitted by an IR remote control contains two parts, the control pulses and a modulated carrier wave.
The control pulses are used to modulate the carrier, a popular modulation frequency being 36 and 42KHz. The signal is
radiated by an IR diode, typical wavelengths in the 850 and 950 nm region of the electromagnetic spectrum. Although
this light is invisible to the human eye, it can be seen as a bright spot with a camcorder or digital camera.
In this circuit, the TSOP1738 IR module removes the carrier leaving only the slower control pulses ( 1 - 3KHz) which
appear at the output. R1, C1 and Z1 form a smoothed 5 Volt supply for the IR module. Under quiescent conditions (no
input signal) the output of the IR module is high. Transistor Q1 will be on, resulting in a low collector voltage,
restting the 555 oscillator. Q1 also acts as a level shifter, converting the 5 Volt output signal to 12 Volts for
the 555 timer. When an IR signal is received, decoded control pulses turn Q1 off and on. Each time Q1 turns off, pin
4 of the 555 timer goes high and an oscillation will be produced for the duration of each data pulse.
The 555 is wired as an equal mark/space ratio oscillator, the timing resistor R4, being connected back to the output of the timer, pin 3. The timing capacitor C2 is the other component in the timing chain. The pulse duration at pin 3 is defined as:-
T = 1.4 R4 C2
As the timing is crucialthe capacitor should have a tolerance of 5% or better and the power supply should be regulated. To allow for tolerance in components a 4k7 preset resistor is wired in series with R4. This adjustment allows R4 to be 15k to 19.7K creating output pulses of 21us and 27.58 us. As frequency is the reciprocal of periodic time then the oscillator adjustment is from 36.2Khz to 47KHz, allowing fine tuning for almost any appliance.
The final output stage uses a BC337 transistor in emitter follower. The output pulse will not be inverted, and the current through the IR photo emitters is around 30 mA dc. This is of course an average value, measured with a digital multimeter. The red led as always, is a visible indication that an input signal has been received. The circuit may be modified to use a fixed resistor in the timing chain as shown below. In this example a voltage regulator is also recommended to prevent changes in supply voltage altering the output pulse.
Setup and Testing:
Remove LED 2 and 3 and apply power. With no input signal LED 1 should be off. Press a button on a remote control in the same room as the circuit. LED 1 should flicker. If all is well, connect LED's 2 and 3 and point them in the direction of the appliance (TV or VCR etc). The cable to the LED's can exceed 100 metres if necessary, ordinary loudspeaker cable or bell wire is suitable. Set preset PR1 midway initially, it should work for all equipment. Most equipment is tolerant to within 5% so if you have for example a video that works at 42kHz and a TV that works at 38Kz tuning the modulation to 40KHz should allow both devices to operate. Any troublesome equipment, for example an Echostar receiver repeatedly press abutton on the handset while tuning PR1, you will find that it operates at some point. One IR LED may be used in place of LED2 & 3, but if there are two appliance in the same room, but in different locations, LED 2 can be aimed at a video, while LED3 aimed at a CD player for example. Below is how I discretely placed a photo emitter and plastered it directly into the wall:
Modifications:
n alternative output configuration is shown below. This uses a MOSFET to replace the original BC337 transistor. My thanks to Pete Griffiths for this modification and diagram.
Compatability:
If you make either the Mark 3 or 4 circuit please let me know if it works and the make and model of your remote control. I will add this to the database of compatible handsets below:-
Aiwa RC-ZVR01
Denon RC 554
Denon RC 921
Denon RC 924
Echostar T22605AA-00  * troublesome required careful tuning of PR1 to work
Kameleon One for all remote (URC-8060)
Goodmans 97P1R2CPA1
Grundig  SRC2
JVC LP20878-002
Matsui  28WN04
Mitsubishi 290P103A10
Mitsubishi EUR647003
NAD HTR2 (multi remote)
One for All 9910
Panasonic EUR511200
Philips RC6512
Pioneer AXD7323
Pioneer DV444
Pioneer VXX2801
Radioshack 1995
Saisho VR3300X
Sony RM-533
Sony RM-887
Sony RMT-V240
Sony RM-S325
Sony RM-DX50
Sony RM-U215
Sony RM-839
Sony RM-SCEX1
Sony RM-S336
Sony RM-D43M
Sony VCR
Technics EUR64713
Content sourced from Zen Schematics
Circuit:Andy Collinson












