I really like those electronics manufacturers that have the schematics of their devices on their data-sheets or manuals down-loadable from their site. Those schematics can aid in deciding if the equipment is well built, help in repair, designing possible modification and can be aid when you need to make your own designs that have similar features.
I saw the schematic of Rolls MB15b ProMatch Stereo Dual Converter mentioned at some Internet discussion.
I took a look at the schematic. At the first look of the device it seemed to be pretty normal design, but some closer look at the schematic revealed some details that do not look so well designed. So here are my findings on the schematic.
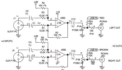
Here is the circuit section that converts balanced signal from XLR input to unbalanced RCA output:
The input section for balanced input looks pretty much standard design. It is a pretty well working classic design. The data sheet tells that XLR input impedance is 10 k Ohm and RCA output impedance is 100 ohms. Those are OK values if they are true. But the truth is that the technical data provided is not entirely correct.
The input impedance of the XLR input pin 3 to ground is 10 kohms as promised. The impedance from XLR pin 2 to ground seems to be around 20 kilo-ohms (two 10 kilo-ohm resistors in series; operational amplifier + input is pretty high impedance). So the input impedance the differential between pins 2 and 3 would see would be around 30 kilo-ohms.
But on the RCA output side the technical specifications are far more off from reality. The output impedance of the RCA output would be the promised 100 ohms only in two specific cases: The gain is sent to maximum (100 ohms resistor connected to operational amplifier output directly) or when there output is set to zero (100 ohm resistor connects directly to circuit ground). In all other cases the output impedance would be considerably higher! Turn the 100 kohms potentiometer a little bit off the extremes and the output impedance would be soon several kilo-ohms. Put the potentiometer to center (electrical center where there is same resistance from both ends to center), and the output impedance will be 25100 ohms!
This is for sure too much for a well designed RCA output and the cable capacitance will affect the sound on even quite short cables. As rule of thumb is to keep the RCA output impedance few kilo-ohms or less. A better design choice would have been to use a 10 kohms potentiometer on the output (would have given maximum 2600 ohms output impedance). Or a separate buffer opamp after the original 100 kohms potentiometer.
Here is the RCA input circuit:
RCA input floating ground strange if you look at it. The RCA connector grounds are not directly connected to circuit ground, instead they are connected to ground through 47 kohms resistor. The ground potential from RCA connector grounds is fed to differential operational amplifier circuit. It could be a good working circuit in the applications where both equipment connected to this adapter are grounded. In this case this quasi-differential input arrangement works as a ground loop problem solving circuit (similar approaches have been used on some old PC sound cards for audio signal that comes from CD-ROM).
The problem in this grounding arrangement is that if the equipment connected to RCA input is not grounded, all the leakage current on it needs to flow through the 47 ohms resistors to ground. A even small current (fractions of mA) can create quite considerable noise voltages. They can easily get to sound if the opamp differential circuit are not ideal. Also a leakage current higher than around 0.2 mA can create so high voltages over 47 kohms that the opamp input can’t handle them without distortion. So I don’t think this is an ideal input design.
In some other design version (older or newer version I don’t know) they use a different design.
The basic ideas used on the design are pretty good but the implementation lacks something….



2 Comments
wonderful team says:
Have you ever thought about including a little bit more than just your
articles? I mean, what you say is fundamental and all. However think about if you added some
great pictures or video clips to give your
posts more, “pop”! Your content is excellent but with images and clips, this site could definitely be one of the best in its field. Excellent blog!
Elvis Omelia says:
Hey, you used to write great, but the last several posts have been kinda boring… I miss your super writings. Past few posts are just a little bit out of track! come on!