ESP8266 mains dimmer

Here are two interesting looking ESP8266 projects for controlling mains power:

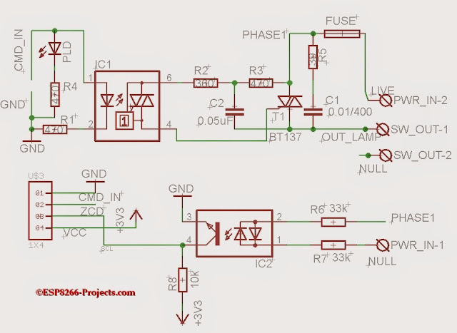
MPDMv3 – WIFI Mains Power Dimmer / Switch – Web Interface

Arduino IDE – WIFI MAINS Power Switch – ESP8266 MPSMv2

 

P3 – WIFI Mains Power Dimmer / Switch with CBDBv2

 

 

 

2 Comments

  1. Tomi Engdahl says:

    Somewhat related interesting project:

    SmartEE the Smart Plug
    An Opensource Smart Plug
    https://hackaday.io/project/6799-smartee-the-smart-plug

    Reply
  2. Tomi Engdahl says:

    The WiFive55 is an enhanced ESP-01 Wi-Fi relay/SSS/opto module and 555 emulator.

    WiFive55 Is an Enhanced ESP-01 Wi-Fi Relay Module and More
    The module features an ESP-01 relay, onboard buttons, and customizable GPIO.
    https://www.hackster.io/news/wifive55-is-an-enhanced-esp-01-wi-fi-relay-module-and-more-9aefe8a30c71

    Reply

Leave a Comment

Your email address will not be published. Required fields are marked *

*

*